

尊龙时凯技术专业承接太阳能磁控感应航标灯IC开发方案,,,致力于为航运业提供更智能、、、更便捷的解决方案。。。。
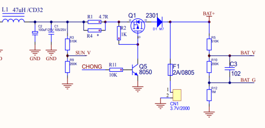
本方案基于高效能的电路设计,,,采用先进的DC-DC恒压和磁控感应开关,,适应多种电源环境。。。电路的核心部分由智能IC控制芯片高效节能功率管理电路组成。。整套电路布局紧凑、、、、可靠性高,,,,并且能够应对复杂的海洋环境条件。。
(1)智能控制芯片:采用高性能IC作为控制核心,,,,负责处理磁场变化信号,,,,并控制RGB LED的亮度、、颜色渐变以及闪烁模式。。
(2)RGB LED驱动:通过PWM调制技术控制RGB LED灯的亮度和色彩,,,,使其能够实现渐变效果。。。。此驱动芯片支持丰富的色彩调节,,,,使航标灯在不同的环境中都能显示出清晰且醒目的视觉效果。。
(3)磁控控制电路:使用高灵敏度磁控电阻来感知外部磁场变化,,,,实现非接触式的控制。。。。通过接近磁控钥匙或其他磁源,,可以启动、、、关闭航标灯工作,,,,避免了传统的物理按钮操作。。。。
本方案采用了车规级DC-DC电源管理电路,,,,不仅能够支持宽电压输入范围,,还能确保在多种电源环境下的稳定性和高效能表现。。。。设计中特别考虑到了电池的长寿命需求,,,,使用高质量的锂电池组并选用高性能、、、低功耗的单片机,,,配备完善的保护电路,,包括但不限于过流保护、、、、短路保护和低温保护,,以确保电池在各种条件下都能安全工作,,极大限度地延长电池的循环寿命。。。
精密调节与灵活适应
本电路设计支持PWM调制技术,,,不仅能够精确控制RGB LED的颜色和亮度,,,还能通过编程调节灯光的闪烁模式和频率,,,,灵活适应不同的标识需求。。例如,,在港口区域使用的航标灯可能需要较长时间的常亮,,,,而在航道标识区域则可能需要较为频繁的闪烁。。
本系统具有低功耗特性,,特别适用于长期运行的场所。。。。LED灯光相较于传统灯泡更具能效,,,且更耐用,,能显著降低能源消耗和维护成本,,,,符合当前绿色环保的可持续发展趋势。。
从充电器IC选择到PCBA的整体设计,,我们提供一站式的定制化服务,,,满足不同客户的需求。。。。无论是OEM还是ODM项目,,我们都能够根据具体要求提供最优的技术支持和服务保障。。。。
综上所述,,,,我司致力于通过技术创新来解决航标灯用户的痛点,,为市场带来更高品质的产品。。。如果您正在寻找可靠的合作伙伴来共同推进航标灯产品的升级换代,,,,请随时联系我们。。
整套电路布局紧凑、、可靠性高,,,并且能够应对复杂的海洋环境条件。。。
→→→ 尊龙时凯单片机典型应用方案(1)(1)