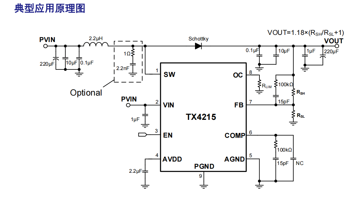
输入电压范围:2.5V 20V
    输入限流可调,,,最大 12A
    输出电压可调,,,,最高升压 21V
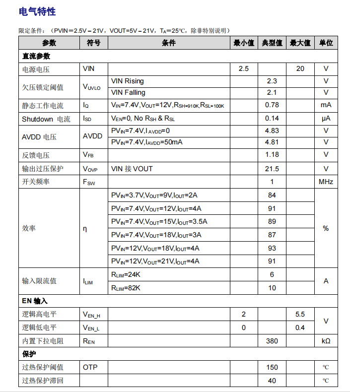
    高转换效率:
    91%PVIN=12V,,VOUT=21V,,,IOUT=4A
    93%PVIN=12V,,,VOUT=18V,,,,IOUT=4A
    87%PVIN=7.4V,,VOUT=18V,,,IOUT=3A
    91%PVIN=7.4V,,,,VOUT=12V,,IOUT=4A
    开关频率:1MHz
    低静态电流,,,低关断电流
    内置过热保护,,逐周期过流保护,,输出过压保护(VIN VOUT 供电时)
    无铅无卤封装,,,ESOP8

    USB Type-C 供电相关应用

     

     

     

     

     

     

     

     

     

     

     

     

     

     

     

     

     

     

     

    站点地图