TX4210是一款开关升压型、、、同步整流DC- DC大电流转换芯片
芯片可在3V-36V的输入范围内转换输出电压,,,,最高可达36V的输出电压,,,,同步开关的外部N沟道 MOSFET。。
芯片包含可调限流,,可调软启动,,,,可调补偿网络和热敏在输出过载情况下可以防止损坏。。
对于不同的应用,,我们可以选择合适的补偿网络,,,限流、、、软启动和选择合适的MOSFET来获得高效率。。。。
芯片采用 QFN3X3-16 超小封装。。。
输入电压:3 - 36V
输出电压:5 - 36V
输出电流:< 6A
工作频率:400KHz
产品封装:QFN3X3-16
工业控制
消费类电子产品
GPS接收器
DSL调制解调器
便携式设备
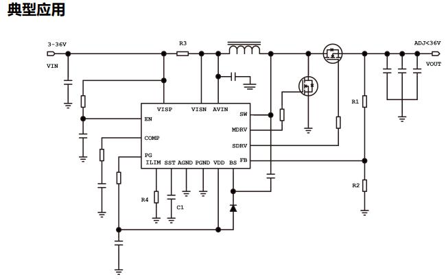
TX4210 应用原理图:

TX4210 DEMO板 PCB:

TX4210 输出电压计算器:
