简述:
TX4134L 是一款支持宽电压输入的开关降压型DC-DC芯片,,,, 芯片内置 100V/2A功率 MOS,, 最高输入电压 90V。。。。
TX4134L具有低待机功耗、、高效率、、低纹波、、优异的母线电压调整率和负载调整率等特性。。。。
TX4134L 同时支持输出恒压和输出恒流功能。。。
TX4134L 采用固定频率的 PWM 控制方式,,,,典型开关频率为 140KHz。。。。 轻载时会自动降低开关频率以获得高转换效率。。
TX4134L 内部集成软启动以及过温保护电路,,,输出短路保护,,,限流保护等功能,,,提高系统可靠性。。
TX4134L 采用 ESOP8 封装,,,散热片内置接 VIN 脚。。。
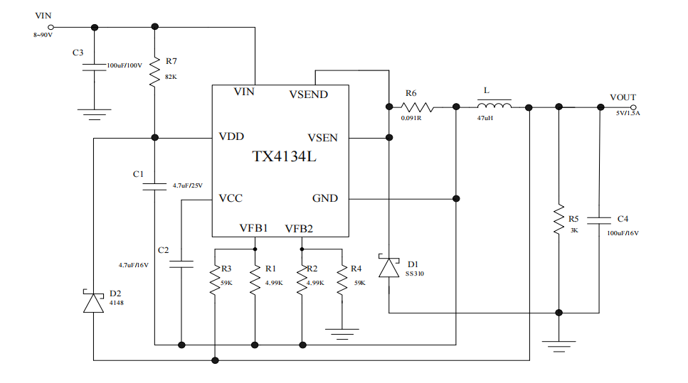
典型应用:

封装:

输入电压 :8V - 90V
输出电压 :4.2 - 30V
输出电流 :12V/1.5A、、、5V/1.5A
静态电流 :1mA
开关频率:固定140KHz
驱动方式:内置MOS
整流方式:异步整流
封装:ESOP-8