简述:
TX6141是一款连续电感电流导通模 式的降压型 LED 恒流驱动器,,用于驱动一个或多个 LED灯串。。。
TX6141工作电压从 5.5v 到30v,,, 提供可调的输出电流,,最大 输出电流可达到1A。。 根据不同的输入电压 和外部器件,,,,
TX6141 可以驱动供高达数 十瓦的 LED。。。。
TX6141内置功率开关,,,采用高端电 流检测电路,,,以及兼容PWM 和模拟调光的调光脚DIM。。
当DIM脚电压低于0.3v 时输出关断,,进入待机状态。。
TX6141内置过温保护电路,,当芯片 达到过温保护点进入过温保护模式,,,输出电流逐渐下降以提高系统可靠性。。。。
TX6141 采用专利的电路架构使得在低压差工作时输出电流无过冲,,提高 LED 工作寿命,,
TX6141采用专利的恒流电路 具有优异的负载调整率和线性调整率。。
TX6141 采用SOT89-5 封装。。。。
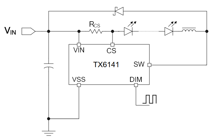
典型应用:

封装:

输入电压 :5V - 30V
输出电压 :< Vi + 0.8V
输出电流 : < 1A
静态电流 :320uA
开关频率:ADJ
驱动方式:内置MOS
调光:PWM / 线性调光
封装:SOT-89-5